스터디의 마지막 목차 Automation입니다.
이번 오토메이션은 ACK (AWS Controller for Kubernetes )와 Flux를 이용하여 AWS의 리소스를 생성해보는 시간을 가졌는데요.
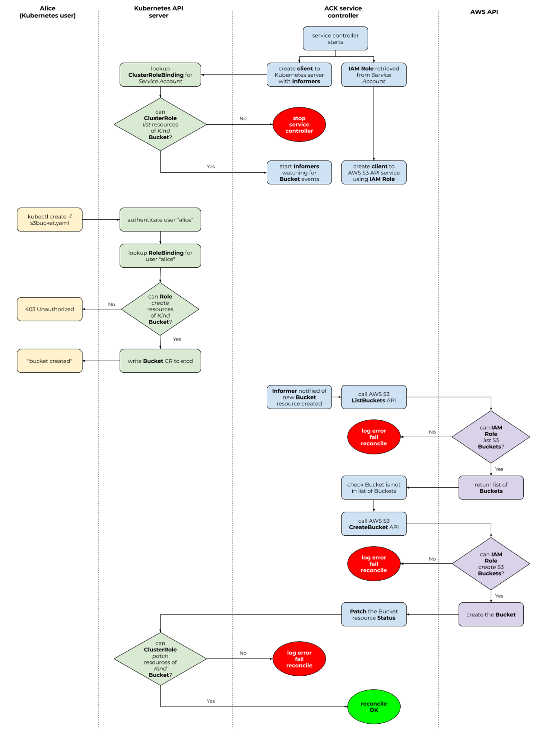
ACK 같은 경우 AWS의 리소스를 k8s에서 직접 정의하고 사용할 수 있도록 구성되어 있습니다.
kubectl 명령어로 s3, ec2, rds, api gateway등을 구성할 수 있습니다.

ACK가 지원하는 서비스는 https://aws-controllers-k8s.github.io/community/docs/community/services/ 에서 확인이 가능합니다. GA 서비스 : ApiGatewayV2, CloudTrail, DynamoDB, EC2, ECR, EKS, IAM, KMS, Lambda, MemoryDB, RDS, S3, SageMaker 가 안정적인 것을 링크를 통해 확인 가능합니다.
6주차에서 배운 내용과 연관되어 있고 관련 구성도도 비슷합니다.

예제
실습 환경 구성
맨 아래의 링크를 통해 실습이 가능합니다.
S3 생성 삭제
맨 아래의 링크를 통해 실습이 가능합니다.
EC2 , VPC 생성 삭제
맨 아래의 링크를 통해 실습이 가능합니다.
RDS 생성 삭제
맨 아래의 링크를 통해 실습이 가능합니다.
API Gateway 생성 삭제
맨 아래의 링크를 통해 실습이 가능합니다.
FLUX
Github의 레포지토리의 내용을 가져와 배포를 할 수 있는 서드파티 솔루션인데요. gitpub에 yaml 파일을 등록하면 flux를 통해 파드/ 서비스 등을 바로 실행이 가능합니다.
위 서드파티의 실습을 통해 파트를 생성하는 예제를 진행해 보겠습니다.
참조 링크 : https://fluxcd.io/flux/installation/
https://docs.gitops.weave.works/docs/installation/weave-gitops/#next-steps
실습레포지토리 :https://github.com/sungwook-practice/fluxcd-test
Weave GitOps OSS | Weave GitOps
Installing Weave GitOps on your Cluster
docs.gitops.weave.works
Installation
Flux install, bootstrap, upgrade and uninstall documentation.
fluxcd.io
예제
flux 생성 /실습
맨 아래의 링크를 통해 실습이 가능합니다.
실습 링크
2023.06.06 - [클라우드/AWS] - [AWS] EKS Automation- 7주차 - 실습환경 구축
2023.06.07 - [클라우드/AWS] - [AWS] EKS Automation- 7주차 - ACK S3 생성
2023.06.07 - [클라우드/AWS] - [AWS] EKS Automation- 7주차 - ACK EC2, VPC생성
2023.06.07 - [클라우드/AWS] - [AWS] EKS Automation- 7주차 - ACK RDS생성
2023.06.07 - [클라우드/AWS] - [AWS] EKS Automation- 7주차 - ACK API Gateway생성
2023.06.07 - [클라우드/AWS] - [AWS] EKS Automation- 7주차 - FLUX
-----
실습 종료 후 꼭 리소스 삭제하기 !!!
Flux 실습 리소스 삭제
flux uninstall --namespace=flux-system
Helm Chart 삭제
helm uninstall -n monitoring kube-prometheus-stack
EKS 클러스터 삭제
eksctl delete cluster --name $CLUSTER_NAME && aws cloudformation delete-stack --stack-name $CLUSTER_NAME'클라우드 > AWS' 카테고리의 다른 글
| [AWS] EKS Automation- 7주차 - ACK S3 생성 (0) | 2023.06.07 |
|---|---|
| [AWS] EKS Automation- 7주차 - 실습환경 구축 (0) | 2023.06.06 |
| [AWS] EKS Security- 6주차 - IRSA (0) | 2023.06.01 |
| [AWS] EKS Security- 6주차 - EKS 인증/인가 (0) | 2023.06.01 |
| [AWS] EKS Security- 6주차 - 실습환경 배포 (0) | 2023.05.31 |